菁菁校园学校资讯

【喜报】高唐县第一实验中学教育集团提报案例荣获聊城市科创教育优秀案例二等奖

发布时间:2025-06-24 17:48 分类:学校资讯 发布单位:高唐县第一实验中学 点击量:43 【公开】

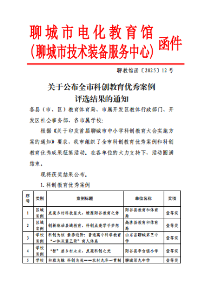
2025年6月20日,聊城市电化教育馆公布了全市科创教育优秀案例评选结果。高唐县第一实验中学教育集团提报的案例《以创客教育为翼,助力学生未来发展》,凭借其创新的教学模式、显著的育人成效,从众多案例中脱颖而出,荣获聊城市科创教育优秀案例二等奖。这一荣誉充分彰显了学校在科技创新教育领域的探索成果与综合实力,也为学校在科创教育领域的持续发展注入了强大动力。

image.png
image.png
image.png

一、创新实践,赋能成长

本次获奖案例聚焦学校创客教育的特色课程设计与实施路径,将机器人编程、3D打印、无人机、智能硬件等技术与科学、工程、艺术相结合,构建了“课程+活动+竞赛”三位一体的教学模式。引导学生团队完成从设计、制作到成果落地的全过程,培养了学生的创新思维、动手能力与协作精神。

二、深耕科创沃土,成果丰硕

近年来,高唐县第一实验中学教育集团高度重视科创教育,投入建设了创客实验室,组建了跨学科指导教师团队。此次获奖是对我校坚持“以创促学,以创育人”理念的充分肯定。我校学生已在国家、省、市级机器人竞赛,青少年科技创新大赛等活动中斩获诸多奖项,成绩斐然。

三、展望未来,持续突破

高唐县第一实验中学教育集团将以此次荣誉为契机,进一步深化创客教育与学科教学的融合,扩大课程覆盖面,不断提升科创教育质量。同时积极对接区域科创资源,为更多学生提供展示创新能力的平台,助力培养面向未来的创新型人才。



评论

还能输入140

用户评论

Copyright© 2021 lcedu.cn. All rights reserved     鲁ICP备06000978号-1         
技术运营支持:天喻教育科技有限公司     客户服务热线:400-1166-112   
举报电话:(0531) 88928653 校园开放平台
学校地址:山东省聊城市高唐县高唐县第一实验中学